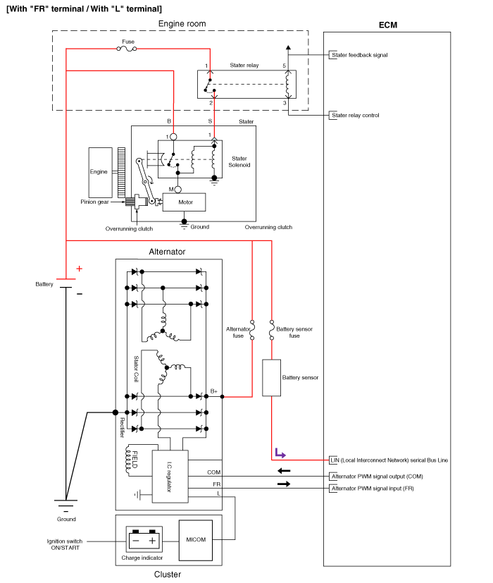
| Circuit Diagram |


Description and operation
Repair proceduresHyundai Kona (OS) 2018-2026 Owners Manual: Towing service
[A] : Dollies
If emergency towing is necessary, we recommend having it done by an authorized
HYUNDAI dealer or a commercial tow-truck service.
Proper lifting and towing procedures are necessary to prevent damage to the vehicle.
The use of wheel dollies or flatbed is recommended.
CAUTION
The 4WD v ...
Hyundai Kona (OS) 2018-2026 Owners Manual: LKA system function change
The driver can change LKA to Lane Departure Warning (LDW) system or change the
LKA system mode between Standard LKA and Active LKA from the LCD display. Go to
the "User Settings Driver Assistance Lane Keeping Assist Lane Departure Warning/Standard
LKA/Active LKA".
The system is automatically set ...