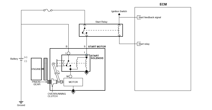
| Circuit Diagram |

Starter Components and components location
Starter Repair proceduresHyundai Kona (OS) 2018-2026 Owners Manual: Driver’s and passenger’s front air bags
Your vehicle is equipped with a Supplemental Restraint System (SRS) and lap/shoulder
belts at both the driver and passenger seating positions.
The SRS consists of air bags which are located in the center of the steering
wheel, in the driver’s side lower crash pad below the steering wheel, and t ...
Hyundai Kona (OS) 2018-2026 Service Manual: Heated Oxygen Sensor (HO2S) Description and operation
Description
Heated Oxygen Sensor (HO2S) consists of zirconium and alumina and is installed
both upstream and downstream of the Manifold Catalytic Converter. The sensor
output voltage varies in accordance with the air/fuel ratio.
The sensor must be hot in order to operate no ...