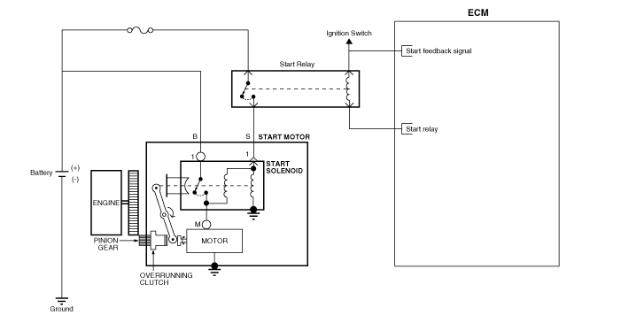
| Circuit Diagram |

Starter Description and operation
Starter Repair proceduresHyundai Kona (OS) 2018-2026 Owners Manual: Checking the tire inflation pressure
1. After driving approximately 7~10 km (4~6 miles or about 10 min), stop at a
safety location.
2. Connect the filling hose (3) of the compressor directly to the tire valve.
3. Plug the compressor power cord into the vehicle power outlet.
4. Adjust the tire inflation pressure to the recomended tire ...
Hyundai Kona (OS) 2018-2026 Owners Manual: Power window lock switch
The driver can disable the power window switches on the rear passengers' doors
by pressing the power window lock switch.
When the power window lock switch is pressed:
The driver's master control can operate all the power windows.
The front passenger's control can operate the front passenger's p ...